day02-JavaScript-Vue
1. JavaScript
html完成了架子,css做了美化,但是网页是死的,我们需要给他注入灵魂,所以接下来我们需要学习JavaScript,这门语言会让我们的页面能够和用户进行交互。
1.1 介绍
通过代码/js效果演示提供资料进行效果演示,通过浏览器打开,我们点击主题5按钮,页面的主题发生了变化,所以js可以让我们的页面更加的智能,让页面和用户进行交互。

1.2 引入方式
同样,js代码也是书写在html中的,那么html中如何引入js代码呢?主要通过下面的2种引入方式:
第一种方式: 内部脚本,将JS代码定义在HTML页面中
JavaScript代码必须位于<script></script>标签之间
在HTML文档中,可以在任意地方,放置任意数量的<script>
一般会把脚本置于<body>元素的底部,可改善显示速度
例子:
第二种方式: 外部脚本将, JS代码定义在外部 JS文件中,然后引入到 HTML页面中
外部JS文件中,只包含JS代码,不包含<script>标签
引入外部js的<script>标签,必须是双标签
例子:
注意:demo.js中只有js代码,没有<script>标签
接下来,我们通过VS Code来编写代码,演示html中2种引入js的方式
第一步:在VS Code中创建名为 10.JS-引入方式.html 的文件
第二步:按照上述第一种内部脚本的方式引入js,编写如下代码:
第三步:浏览器打开效果如图所示:

第四步:接下来演示外部脚本,注释掉内部脚本,然后在css目录同级创建js目录,然后创建一个名为demo.js的文件:

第五步:在demo.js中编写如下js内容:
第六步:注释掉之前的内部脚本代码,添加<script>标签来引入外部demo.js文件,具体代码如下:
第七步:浏览器刷新效果如图:

1.3 基础语法
1.3.1 书写语法
掌握了js的引入方式,那么接下来我们需要学习js的书写了,首先需要掌握的是js的书写语法,语法规则如下:
区分大小写:与 Java 一样,变量名、函数名以及其他一切东西都是区分大小写的
每行结尾的分号可有可无
大括号表示代码块
注释:
单行注释:// 注释内容
多行注释:/* 注释内容 */
我们需要借助js中3钟输出语句,来演示书写语法
window.alert()
警告框
document.write()
在HTML 输出内容
console.log()
写入浏览器控制台
接下来我们选用通过VS Code,接触3种输入语句,来演示js的书写语法
第一步:在VS Code中创建名为 11.JS-基础语法-输出语句.html的文件
第二步:按照基本语法规则,编写3种输出语句的代码,并且添加注释,具体代码如下;
浏览器打开如图所示效果:

我们注释掉上述代码,添加代码 document.write("hello js"); 来输出内容:
刷新浏览器,效果如图所示:

最后我们使用console.log("hello js"); 写入到控制台,并且注释掉之前的代码:
浏览器f12抓包,去控制台页面,如图所示:

1.3.2 变量
书写语法会了,变量是一门编程语言比不可少的,所以接下来我们需要学习js中变量的声明,在js中,变量的声明和java中还是不同的。首先js中主要通过如下3个关键字来声明变量的:
var
早期ECMAScript5中用于变量声明的关键字
let
ECMAScript6中新增的用于变量声明的关键字,相比较var,let只在代码块内生效
const
声明常量的,常量一旦声明,不能修改
在js中声明变量还需要注意如下几点:
JavaScript 是一门弱类型语言,变量可以存放不同类型的值 。
变量名需要遵循如下规则:
组成字符可以是任何字母、数字、下划线(_)或美元符号($)
数字不能开头
建议使用驼峰命名
接下来我们需要通过VS Code编写代码来演示js中变量的定义
第一步:在VS Code中创建名为 12.JS-基础语法-变量.html的文件:
第二步:编写代码:
可以看到浏览器弹出张三

在js中,我们var声明的变量可以接受任何数据类型的值。并且var声明的变量的作用于是全局的,注释掉之前的代码,添加如下代码:
浏览器照样成功弹出:

而且var关键字声明的变量可以重复定义,修改代码如下:
浏览器弹出内容是A

所以在ECMAScript 6 新增了 let关键字来定义变量,它的用法类似于 var,但是所声明的变量,只在 let关键字所在的代码块内有效,且不允许重复声明。注释掉之前的代码,添加代码如下:
浏览器打开,f12抓包,来到控制台页面,发现报错,变量没有定义,说明let声明的变量在代码块外不生效

接着我们使用let重复定义变量,代码修改如下:发现idea直接帮我们报错了,说明let声明的变量不能重复定义

在ECMAScript6中,还新增了const关键字用来声明常量,但是一旦声明,常量的值是无法更改的。注释之前的内容,添加如下代码:
浏览器f12抓包,来到控制台页面发现直接报错了,

关于变量的讲解我们就此结束,完整代码如下:
1.3.3 数据类型和运算符
虽然js是弱数据类型的语言,但是js中也存在数据类型,js中的数据类型分为 :原始类型 和 引用类型,具体有如下类型
number
数字(整数、小数、NaN(Not a Number))
string
字符串,单双引皆可
boolean
布尔。true,false
null
对象为空
undefined
当声明的变量未初始化时,该变量的默认值是 undefined
使用typeof函数可以返回变量的数据类型,接下来我们需要通过书写代码来演示js中的数据类型
第一步:在VS Code中创建名为13. JS-基础语法-数据类型.html的文件
第二步:编写如下代码,然后直接挨个观察数据类型:
熟悉了js的数据类型了,那么我们需要学习js中的运算法,js中的运算规则绝大多数还是和java中一致的,具体运算符如下:
算术运算符
+ , - , * , / , % , ++ , --
赋值运算符
= , += , -= , *= , /= , %=
比较运算符
> , < , >= , <= , != , == , === 注意 == 会进行类型转换,=== 不会进行类型转换
逻辑运算符
&& , || , !
三元运算符
条件表达式 ? true_value: false_value
接下来我们通过代码来演示js中的运算法,主要记忆js中和java中不一致的地方
第一步:在VS Code中创建名为14. JS-基础语法-运算符.html的文件
第二步:编写代码
在js中,绝大多数的运算规则和java中是保持一致的,但是js中的==和===是有区别的。
==:只比较值是否相等,不区分数据类型,哪怕类型不一致,==也会自动转换类型进行值得比较
===:不光比较值,还要比较类型,如果类型不一致,直接返回false
在js中,虽然不区分数据类型,但是有时候涉及到数值计算,还是需要进行类型转换的,js中可以通过parseInt()函数来进行将其他类型转换成数值类型。注释之前的代码,添加代码如下:
除此之外,在js中,还有非常重要的一点是:0,null,undefined,"",NaN理解成false,反之理解成true。注释掉之前的代码,添加如下代码:
浏览器刷新页面,发现没有任何弹框,因为0理解成false,所以条件不成立。注释掉上述代码,添加如下代码:
浏览器刷新,因为1理解成true,条件成立,所以浏览器效果如下;

其他情况可以一一演示,完整演示代码如下:
流程控制语句if,switch,for等和java保持一致,此处不再演示
需要注意的是: 在js中,0,null,undefined,"",NaN理解成false,反之理解成true
1.4 函数
在java中我们为了提高代码的复用性,可以使用方法。同样,在JavaScript中可以使用函数来完成相同的事情。JavaScript中的函数被设计为执行特定任务的代码块,通过关键字function来定义。接下来我们学习一下JavaScript中定义函数的2种语法
1.4.1 第一种定义格式
第一种定义格式如下:
因为JavaScript是弱数据类型的语言,所以有如下几点需要注意:
形式参数不需要声明类型,并且JavaScript中不管什么类型都是let或者var去声明,加上也没有意义。
返回值也不需要声明类型,直接return即可
如下示例:
接下来我们需要在VS Code中编写代码来演示
第一步:新建名为js的文件夹,创建名为01. JS-函数的html文件,然后在<script>中定义上述示例的函数:
但是上述只是定义函数,函数需要被调用才能执行! 所以接下来我们需要调用函数
第二步:因为定义的add函数有返回值,所以我们可以接受返回值,并且输出到浏览器上,添加如下代码:
查看浏览器运行结果:浏览器弹框内容如下图所示:

1.4.2 第二种定义格式
第二种可以通过var去定义函数的名字,具体格式如下:
接下来我们按照上述的格式,修改代码如下:只需要将第一种定义方式注释掉,替换成第二种定义方式即可,函数的调用不变
浏览器弹框效果和上述一致

我们在调用add函数时,再添加2个参数,修改代码如下:
浏览器打开,发现没有错误,并且依然弹出30,这是为什么呢?
因为在JavaScript中,函数的调用只需要名称正确即可,参数列表不管的。如上述案例,10传递给了变量a,20传递给了变量b,而30和40没有变量接受,但是不影响函数的正常调用。
1.5 JavaScript对象
JavaScript中的对象有很多,主要可以分为如下3大类,我们可以打开W3school在线学习文档,来到首页,在左侧栏找到浏览器脚本下的JavaScript,如下图所示:

然后进入到如下界面,点击右侧的参考书

然后进入到如下页面,此页面列举出了JavaScript中的所有对象

可以大体分页3大类:
第一类:基本对象,我们主要学习Array和JSON和String

第二类:BOM对象,主要是和浏览器相关的几个对象

第三类:DOM对象,JavaScript中将html的每一个标签都封装成一个对象

我们先来学习基本对象种的Array对象
1.5.1 基本对象
1.5.1.1 Array对象
语法格式
Array对象时用来定义数组的。常用语法格式有如下2种:
方式1:
例如:
方式2:
例如:
数组定义好了,那么我们该如何获取数组中的值呢?和java中一样,需要通过索引来获取数组中的值。语法如下:
接下来,我们在VS Code中创建名为02. JS-对象-Array.html的文件,按照上述的语法定义数组,并且通过索引来获取数组中的值。
浏览器控制台观察的效果如下:输出1和2

特点
与java中不一样的是,JavaScript中数组相当于java中的集合,数组的长度是可以变化的。而且JavaScript是弱数据类型的语言,所以数组中可以存储任意数据类型的值。接下来我们通过代码来演示上述特点。
注释掉之前的代码,添加如下代码:
上述代码定义的arr变量中,数组的长度是4,但是我们直接再索引10的位置直接添加了数据10,并且输出索引为10的位置的元素,浏览器控制台数据结果如下:

因为索引8和9的位置没有值,所以输出内容undefined,当然,我们也可以给数组添加其他类型的值,添加代码如下:注释掉之前控制台输出的代码
浏览器控制台输出结果如下:

属性和方法
Array作为一个对象,那么对象是有属性和方法的,所以接下来我们介绍一下Array对象的属性和方法
官方文档中提供了Array的很多属性和方法,但是我们只学习常用的属性和方法,如下图所示:
属性:
length
设置或返回数组中元素的数量。
方法:
forEach()
遍历数组中的每个有值得元素,并调用一次传入的函数
push()
将新元素添加到数组的末尾,并返回新的长度
splice()
从数组中删除元素
length属性:
length属性可以用来获取数组的长度,所以我们可以借助这个属性,来遍历数组中的元素,添加如下代码:
浏览器控制台输出结果如图所示:

1668591566013 forEach()函数
首先我们学习forEach()方法,顾名思义,这是用来遍历的,那么遍历做什么事呢?所以这个方法的参数,需要传递一个函数,而且这个函数接受一个参数,就是遍历时数组的值。修改之前的遍历代码如下:
当然了,在ES6中,引入箭头函数的写法,语法类似java中lambda表达式,修改上述代码如下:
浏览器输出结果如下:注意的是,没有元素的内容是不会输出的,因为forEach只会遍历有值的元素

1668592407223 push()函数
push()函数是用于向数组的末尾添加元素的,其中函数的参数就是需要添加的元素,编写如下代码:向数组的末尾添加3个元素
浏览器输出结果如下:

1668593799333 splice()函数
splice()函数用来数组中的元素,函数中填入2个参数。
参数1:表示从哪个索引位置删除
参数2:表示删除元素的个数
如下代码表示:从索引2的位置开始删,删除2个元素
浏览器执行效果如下:元素3和4被删除了,元素3是索引2

1668594075039
Array数组的完整代码如下:
1.5.1.2 String对象
语法格式
String对象的创建方式有2种:
方式1:
例如:
方式2:
例如:
按照上述的格式,在VS Code中创建为名03. JS-对象-String.html的文件,编写代码如下:
浏览器控制台输出结果如下:

属性和方法
String对象也提供了一些常用的属性和方法,如下表格所示:
属性:
length
字符串的长度。
方法:
charAt()
返回在指定位置的字符。
indexOf()
检索字符串。
trim()
去除字符串两边的空格
substring()
提取字符串中两个指定的索引号之间的字符。
length属性:
length属性可以用于返回字符串的长度,添加如下代码:
charAt()函数:
charAt()函数用于返回在指定索引位置的字符,函数的参数就是索引。添加如下代码:
indexOf()函数
indexOf()函数用于检索指定内容在字符串中的索引位置的,返回值是索引,参数是指定的内容。添加如下代码:
trim()函数
trim()函数用于去除字符串两边的空格的。添加如下代码:
substring()函数
substring()函数用于截取字符串的,函数有2个参数。
参数1:表示从那个索引位置开始截取。包含
参数2:表示到那个索引位置结束。不包含
整体代码如下:
浏览器执行效果如图所示:

1.5.1.3 JSON对象
自定义对象
在 JavaScript 中自定义对象特别简单,其语法格式如下:
我们可以通过如下语法调用属性:
通过如下语法调用函数:
接下来,我们再VS Code中创建名为04. JS-对象-JSON.html的文件演示自定义对象
浏览器控制台结果如下:

其中上述函数定义的语法可以简化成如下格式:
json对象
JSON对象:JavaScript Object Notation,JavaScript对象标记法。是通过JavaScript标记法书写的文本。其格式如下:
其中,key必须使用引号并且是双引号标记,value可以是任意数据类型。
例如我们可以直接百度搜索“json在线解析”,随便挑一个进入,然后编写内容如下:

但是当我们将双引号切换成单引号,再次校验,则报错,如下图所示:

那么json这种数据格式的文本到底应用在企业开发的什么地方呢?-- 经常用来作为前后台交互的数据载体
如下图所示:前后台交互时,我们需要传输数据,但是java中的对象我们该怎么去描述呢?我们可以使用如图所示的xml格式,可以清晰的描述java中需要传递给前端的java对象。

但是xml格式存在如下问题:
标签需要编写双份,占用带宽,浪费资源
解析繁琐
所以我们可以使用json来替代,如下图所示:

接下来我们通过代码来演示json对象:注释掉之前的代码,编写代码如下:
浏览器输出结果如下:

为什么呢?因为上述是一个json字符串,不是json对象,所以我们需要借助如下函数来进行json字符串和json对象的转换。 添加代码如下:
此时浏览器输出结果如下:

当然了,我们也可以通过如下函数将json对象再次转换成json字符串。添加如下代码:
浏览器输出结果如图所示:

整体全部代码如下:
1.5.2 BOM对象
接下来我们学习BOM对象,BOM的全称是Browser Object Model,翻译过来是浏览器对象模型。也就是JavaScript将浏览器的各个组成部分封装成了对象。我们要操作浏览器的部分功能,可以通过操作BOM对象的相关属性或者函数来完成。例如:我们想要将浏览器的地址改为http://www.baidu.com,我们就可以通过BOM中提供的location对象的href属性来完成,代码如下:location.href='http://www.baidu.com'
BOM中提供了如下5个对象:
Window
浏览器窗口对象
Navigator
浏览器对象
Screen
屏幕对象
History
历史记录对象
Location
d地址栏对象
上述5个对象与浏览器各组成对应的关系如下图所示:

对于上述5个对象,我们重点学习的是Window对象、Location对象这2个。
1.5.2.1 Window对象
window对象指的是浏览器窗口对象,是JavaScript的全部对象,所以对于window对象,我们可以直接使用,并且对于window对象的方法和属性,我们可以省略window.例如:我们之前学习的alert()函数其实是属于window对象的,其完整的代码如下:
其可以省略window. 所以可以简写成
所以对于window对象的属性和方法,我们都是采用简写的方式。window提供了很多属性和方法,下表列出了常用属性和方法
window对象提供了获取其他BOM对象的属性:
history
用于获取history对象
location
用于获取location对象
Navigator
用于获取Navigator对象
Screen
用于获取Screen对象
也就是说我们要使用location对象,只需要通过代码window.location或者简写location即可使用
window也提供了一些常用的函数,如下表格所示:
alert()
显示带有一段消息和一个确认按钮的警告框。
comfirm()
显示带有一段消息以及确认按钮和取消按钮的对话框。
setInterval()
按照指定的周期(以毫秒计)来调用函数或计算表达式。
setTimeout()
在指定的毫秒数后调用函数或计算表达式。
接下来,我们通过VS Code中创建名为05. JS-对象-BOM.html文件来编写代码来演示上述函数:
alert()函数:弹出警告框,函数的内容就是警告框的内容
浏览器打开,依次弹框,此处只截图一张

1668794735581 confirm()函数:弹出确认框,并且提供用户2个按钮,分别是确认和取消。
添加如下代码:
浏览器打开效果如图所示:

1668794898891 但是我们怎么知道用户点击了确认还是取消呢?所以这个函数有一个返回值,当用户点击确认时,返回true,点击取消时,返回false。我们根据返回值来决定是否执行后续操作。修改代码如下:再次运行,可以查看返回值true或者false
setInterval(fn,毫秒值):定时器,用于周期性的执行某个功能,并且是循环执行。该函数需要传递2个参数:
fn:函数,需要周期性执行的功能代码
毫秒值:间隔时间
注释掉之前的代码,添加代码如下:
刷新页面,浏览器每个一段时间都会在控制台输出,结果如下:

1668795435780 setTimeout(fn,毫秒值) :定时器,只会在一段时间后执行一次功能。参数和上述setInterval一致
注释掉之前的代码,添加代码如下:
浏览器打开,3s后弹框,关闭弹框,发现再也不会弹框了。
1.5.2.2 Location对象
location是指代浏览器的地址栏对象,对于这个对象,我们常用的是href属性,用于获取或者设置浏览器的地址信息,添加如下代码:
浏览器效果如下:首先弹框展示浏览器地址栏信息,

然后点击确定后,因为我们设置了地址栏信息,所以浏览器跳转到传智首页
完整代码如下:
1.5.3 DOM对象
1.5.3.1 DOM介绍
DOM:Document Object Model 文档对象模型。也就是 JavaScript 将 HTML 文档的各个组成部分封装为对象。
DOM 其实我们并不陌生,之前在学习 XML 就接触过,只不过 XML 文档中的标签需要我们写代码解析,而 HTML 文档是浏览器解析。封装的对象分为
Document:整个文档对象
Element:元素对象
Attribute:属性对象
Text:文本对象
Comment:注释对象
如下图,左边是 HTML 文档内容,右边是 DOM 树

那么我们学习DOM技术有什么用呢?主要作用如下:
改变 HTML 元素的内容
改变 HTML 元素的样式(CSS)
对 HTML DOM 事件作出反应
添加和删除 HTML 元素
总而达到动态改变页面效果目的,具体我们可以查看代码中提供的06. JS-对象-DOM-演示.html来体会DOM的效果。
1.5.3.2 获取DOM对象
我们知道DOM的作用是通过修改HTML元素的内容和样式等来实现页面的各种动态效果,但是我们要操作DOM对象的前提是先获取元素对象,然后才能操作。所以学习DOM,主要的核心就是学习如下2点:
如何获取DOM中的元素对象(Element对象 ,也就是标签)
如何操作Element对象的属性,也就是标签的属性。
接下来我们先来学习如何获取DOM中的元素对象。
HTML中的Element对象可以通过Document对象获取,而Document对象是通过window对象获取的。document对象提供的用于获取Element元素对象的api如下表所示:
document.getElementById()
根据id属性值获取,返回单个Element对象
document.getElementsByTagName()
根据标签名称获取,返回Element对象数组
document.getElementsByName()
根据name属性值获取,返回Element对象数组
document.getElementsByClassName()
根据class属性值获取,返回Element对象数组
接下来我们通过VS Code中创建名为07. JS-对象-DOM-获取元素.html的文件来演示上述api,首先在准备如下页面代码:
document.getElementById(): 根据标签的id属性获取标签对象,id是唯一的,所以获取到是单个标签对象。
添加如下代码:
浏览器打开,效果如图所示:从弹出的结果能够看出,这是一个图片标签对象

1668798266255 document.getElementsByTagName() : 根据标签的名字获取标签对象,同名的标签有很多,所以返回值是数组。
添加如下代码:
浏览器输出2次如下所示的弹框

1668799227223 document.getElementsByName() :根据标签的name的属性值获取标签对象,name属性值可以重复,所以返回值是一个数组。
添加如下代码:
浏览器会有3次如下图所示的弹框:

1668799393592 document.getElementsByClassName() : 根据标签的class属性值获取标签对象,class属性值也可以重复,返回值是数组。
添加如下图所示的代码:
浏览器会弹框2次,都是div标签对象

1668799564602 操作属性
那么获取到标签了,我们如何操作标签的属性呢?通过查询文档资料,如下图所示:

1668800047162 得出我们可以通过div标签对象的innerHTML属性来修改标签的内容。此时我们想把页面中的传智教育替换成传智教育666,所以要获取2个div中的第一个,所以可以通过下标0获取数组中的第一个div,注释之前的代码,编写如下代码:
浏览器刷新页面,展示效果如下图所示:

1668800387791 发现页面内容变成了传智教育666
完整代码如下:
1.5.4 案例
1.5.4.1 需求说明
鲁迅说的好,光说不练假把式,光练不说傻把式。所以接下来我们需要通过案例来加强对于上述DOM知识的掌握。需求如下3个:
点亮灯泡
将所有的div标签的标签体内容后面加上:very good
使所有的复选框呈现被选中的状态
效果如下所示:

1.5.4.2 资料准备
在JS目录下,也就是用于存放html文件的同级创建img文件下,然后将资料/图片素材中提供的2张图片拷贝到img文件夹中,最终整体结果如下图所示:

在VS Code中创建名为08. JS-对象-DOM-案例.html的文件,然后准备如下代码:
浏览器打开此时效果如图所示:

1.5.4.3 需求1
需求
点亮灯泡
分析
此时我们需要把灯泡点亮,其实就是换一张图片。那么我们需要切换图片,就需要操作图片的src属性。要操作图片的src属性,就需要先来获取img标签对象。
步骤
首先获取img标签对象
然后修改img标签对象的src属性值,进行图片的切换
代码实现
浏览器打开,效果如图所示:

1.5.4.4 需求2
需求
将所有的div标签的标签体内容后面加上:very good
并且very good是红色字体
分析
我们需要在原有内容后面追加红色的very good.所以我们首先需要获取原有内容,然后再进行内容的追加。但是如何保证very good是红色的呢?所以我们可以通过之前html中学过的<font>标签和属性来完整。如何进行内容的替换呢?之前我们学习过innerHTML属性。需要替换2个div的内容,所以我们需要获取2个div,并且遍历进行替换。
步骤
通过标签的名字div获取所有的div标签
遍历所有的div标签
获取div标签的原有内容,然后追加<font color='red'>very good</font>,并且替原内容
代码实现
浏览器打开效果如图所示:

1.5.4.5 需求3
需求
使所有的复选框呈现被选中的状态
分析
要让复选框处于选中状态,那么什么属性或者方法可以使复选框选中?可以查询资料得出checkbox标签对象的checked属性设置为true,可以改变checkbox为选中状态。那么需要设置所有的checkbox,那么我们需要获取所有的checkbox并且遍历
步骤
可以通过name属性值获取所有的checkbox标签
遍历所有的checkbox标签,
设置每个checkbox标签的
代码实现
浏览器刷新,效果如图所示:

1.5.4.6 完整代码
1.6 JavaScript事件
1.6.1 事件介绍
如下图所示的百度注册页面,当我们用户输入完内容,百度可以自动的提示我们用户名已经存在还是可以使用。那么百度是怎么知道我们用户名输入完了呢?这就需要用到JavaScript中的事件了。

什么是事件呢?HTML事件是发生在HTML元素上的 “事情”,例如:
按钮被点击
鼠标移到元素上
输入框失去焦点
........
而我们可以给这些事件绑定函数,当事件触发时,可以自动的完成对应的功能。这就是事件监听。例如:对于我们所说的百度注册页面,我们给用户名输入框的失去焦点事件绑定函数,当我们用户输入完内容,在标签外点击了鼠标,对于用户名输入框来说,失去焦点,然后执行绑定的函数,函数进行用户名内容的校验等操作。JavaScript事件是js非常重要的一部分,接下来我们进行事件的学习。那么我们对于JavaScript事件需要学习哪些内容呢?我们得知道有哪些常用事件,然后我们得学会如何给事件绑定函数。所以主要围绕2点来学习:
事件绑定
常用事件
1.6.2 事件绑定
JavaScript对于事件的绑定提供了2种方式:
方式1:通过html标签中的事件属性进行绑定
例如一个按钮,我们对于按钮可以绑定单机事件,可以借助标签的onclick属性,属性值指向一个函数。
在VS Code中创建名为09. JS-事件-事件绑定.html,添加如下代码:
很明显没有on函数,所以我们需要创建该函数,代码如下:
浏览器打开,然后点击按钮,弹框如下:

1668804375833 方式2:通过DOM中Element元素的事件属性进行绑定
依据我们学习过得DOM的知识点,我们知道html中的标签被加载成element对象,所以我们也可以通过element对象的属性来操作标签的属性。此时我们再次添加一个按钮,代码如下:
我们可以先通过id属性获取按钮对象,然后操作对象的onclick属性来绑定事件,代码如下:
浏览器刷新页面,点击第二个按钮,弹框如下:

1668804696373 需要注意的是:事件绑定的函数,只有在事件被触发时,函数才会被调用。
整体代码如下:
1.6.3 常见事件
上面案例中使用到了 onclick 事件属性,那都有哪些事件属性供我们使用呢?下面就给大家列举一些比较常用的事件属性
onclick
鼠标单击事件
onblur
元素失去焦点
onfocus
元素获得焦点
onload
某个页面或图像被完成加载
onsubmit
当表单提交时触发该事件
onmouseover
鼠标被移到某元素之上
onmouseout
鼠标从某元素移开
在代码中提供了10. JS-事件-常见事件.html的文件,我们可以通过浏览器打开来观察几个常用事件的具体效果:
onfocus:获取焦点事件,鼠标点击输入框,输入框中光标一闪一闪的,就是输入框获取焦点了

1668805346551 onblur:失去焦点事件,前提是输入框获取焦点的状态下,在输入框之外的地方点击,光标从输入框中消失了,这就是失去焦点。

1668805498416
其他事件的效果,同学们可以通过提供好的代码去演示,亲身体会事件在什么时候触发。
1.6.4 案例
1.6.4.1 需求说明
接下来我们通过案例来加强所学js知识点的掌握。
需求如下3个:
点击 “点亮”按钮 点亮灯泡,点击“熄灭”按钮 熄灭灯泡
输入框鼠标聚焦后,展示小写;鼠标离焦后,展示大写。
点击 “全选”按钮使所有的复选框呈现被选中的状态,点击 “反选”按钮使所有的复选框呈现取消勾选的状态。
效果如图所示:

1.6.4.2 资料准备
在VS Code中创建名为11. JS-事件-案例.html的文件,提前准备如下代码:
浏览器打开如图所示:

1.6.4.3 需求1
需求:
点击 “点亮”按钮 点亮灯泡,点击“熄灭”按钮 熄灭灯泡
分析:
点击按钮的时候触发,所以我们需要绑定单击事件。不管是点亮还是熄灭,都是图片的变化,所以我们需要修改图片。但是修改图片我们还需要先获取标签图片标签对象。
步骤:
首先给点亮按钮和熄灭按钮都绑定单击事件。分别绑定函数on()和off()
然后在js中定义on()和off()函数
on()函数中,通过id获取img标签对象,然后通过img标签对象的src属性切换点亮的图片
off()函数中,通过id获取img标签对象,然后通过img标签对象的src属性切换熄灭的图片
代码实现:
事件绑定
on()和off()函数
1.6.4.4 需求2
需求:
输入框鼠标聚焦后,展示小写;鼠标离焦后,展示大写。
分析:
聚焦和失焦的时候完成功能,所以我们需要给input标签绑定onfocus和onblur事件;我们要切换大小写,那么我们可定要获取原本输入框的内容,通过查询资料,需要使用input标签对象的value属性,然后进行大小写切换;切换完成我们需要重新填入,所以还是通过value属性来设置input标签输入框的内容
步骤:
给input标签的onfocus和onblur事件分别绑定lower()和upper()函数
然后在js中定义lower()和upper()函数
对于lower()函数,先通过id获取输入框对象,然后通过输入框的value属性来设置内容,内容的话可以通过字符串的toLowerCase()函数来进行小写转换
对于upper()函数,先通过id获取输入框对象,然后通过输入框的value属性来设置内容,内容的话可以通过字符串的toupperCase()函数来进行大写转换
代码实现:、
事件绑定:
lower()和upper()函数
1.6.4.5 需求3
需求:
点击 “全选”按钮使所有的复选框呈现被选中的状态,点击 “反选”按钮使所有的复选框呈现取消勾选的状态。
分析:
点击按钮完成功能,所以我们需要给2个按钮绑定单击事件;我们需要设置所有复选框的状态,通过我们之前的案例,我们知道,我们需要获取所有的复选框,然后遍历,可以通过设置checked属性为true,来设置复选框为选中;那么反之,设置checked属性为false,来设置复选框为未选中。
步骤:
给全选和反选按钮绑定单击事件,分别绑定函数checkAll()和reverse()
在js中定义checkAll()和reverse()函数
对于checkAll()函数,首先通过name属性值为hobby来获取所有的复选框,然后遍历复选框,设置每个复选框的checked属性为true即可
对于reverse()函数,首先通过name属性值为hobby来获取所有的复选框,然后遍历复选框,设置每个复选框的checked属性为false即可
代码实现:
事件绑定:
checkAll()和reverse()函数
1.6.4.6 完整代码
2. Vue
2.1 Vue概述
通过我们学习的html+css+js已经能够开发美观的页面了,但是开发的效率还有待提高,那么如何提高呢?我们先来分析下页面的组成。一个完整的html页面包括了视图和数据,数据是通过请求 从后台获取的,那么意味着我们需要将后台获取到的数据呈现到页面上,很明显, 这就需要我们使用DOM操作。正因为这种开发流程,所以我们引入了一种叫做MVVM(Model-View-ViewModel)的前端开发思想,即让我们开发者更加关注数据,而非数据绑定到视图这种机械化的操作。那么具体什么是MVVM思想呢?
MVVM:其实是Model-View-ViewModel的缩写,有3个单词,具体释义如下:
Model: 数据模型,特指前端中通过请求从后台获取的数据
View: 视图,用于展示数据的页面,可以理解成我们的html+css搭建的页面,但是没有数据
ViewModel: 数据绑定到视图,负责将数据(Model)通过JavaScript的DOM技术,将数据展示到视图(View)上
如图所示就是MVVM开发思想的含义:

基于上述的MVVM思想,其中的Model我们可以通过Ajax来发起请求从后台获取;对于View部分,我们将来会学习一款ElementUI框架来替代HTML+CSS来更加方便的搭建View;而今天我们要学习的就是侧重于ViewModel部分开发的vue前端框架,用来替代JavaScript的DOM操作,让数据展示到视图的代码开发变得更加的简单。可以简单到什么程度呢?可以参考下图对比:

在更加复杂的dom操作中,vue只会变得更加的简单!在上述的代码中,我们看不到之前的DOM操作,因为vue全部帮我们封装好了。
接下来我们来介绍一下vue。
Vue.js(读音 /vjuː/, 类似于 view) 是一套构建用户界面的 渐进式框架。与其他重量级框架不同的是,Vue 采用自底向上增量开发的设计。Vue 的核心库只关注视图层,并且非常容易学习,非常容易与其它库或已有项目整合。Vue.js 的目标是通过尽可能简单的 API 实现响应的数据绑定和组合的视图组件。
框架即是一个半成品软件,是一套可重用的、通用的、软件基础代码模型。基于框架进行开发,更加快捷、更加高效。
2.2 快速入门
接下来我们通过一个vue的快速入门案例,来体验一下vue。
第一步:在VS Code中创建名为12. Vue-快速入门.html的文件,并且在html文件同级创建js目录,将资料/vue.js文件目录下得vue.js拷贝到js目录,如下图所示:

第二步:然后编写<script>标签来引入vue.js文件,代码如下:
第三步:在js代码区域定义vue对象,代码如下:
在创建vue对象时,有几个常用的属性:
el: 用来指定哪儿些标签受 Vue 管理。 该属性取值
#app中的app需要是受管理的标签的id属性值data: 用来定义数据模型
methods: 用来定义函数。这个我们在后面就会用到
第四步:在html区域编写视图,其中{{}}是插值表达式,用来将vue对象中定义的model展示到页面上的
浏览器打开效果如图所示:

整体代码如下:
2.3 Vue指令
在上述的快速入门中,我们发现了html中输入了一个没有学过的属性v-model,这个就是vue的指令。
指令: HTML 标签上带有 v- 前缀的特殊属性,不同指令具有不同含义。例如:v-if,v-for…
在vue中,通过大量的指令来实现数据绑定到视图的,所以接下来我们需要学习vue的常用指令,如下表所示:
指令
作用
v-bind
为HTML标签绑定属性值,如设置 href , css样式等
v-model
在表单元素上创建双向数据绑定
v-on
为HTML标签绑定事件
v-if
条件性的渲染某元素,判定为true时渲染,否则不渲染
v-else
v-else-if
v-show
根据条件展示某元素,区别在于切换的是display属性的值
v-for
列表渲染,遍历容器的元素或者对象的属性
2.3.1 v-bind和v-model
我们首先来学习v-bind指令和v-model指令。
指令
作用
v-bind
为HTML标签绑定属性值,如设置 href , css样式等
v-model
在表单元素上创建双向数据绑定
v-bind: 为HTML标签绑定属性值,如设置 href , css样式等。当vue对象中的数据模型发生变化时,标签的属性值会随之发生变化。
接下来我们通过代码来演示。
首先我们在VS Code中创建名为13. Vue-指令-v-bind和v-model.html的文件,然后准备好如下代码:
在上述的代码中,我们需要给<a>标签的href属性赋值,并且值应该来自于vue对象的数据模型中的url变量。所以编写如下代码:
在上述的代码中,v-bind指令是可以省略的,但是:不能省略,所以第二个超链接的代码编写如下:
浏览器打开,2个超链接都可以点击,然后跳转到百度去!效果如图所示:

1668860425429 注意:html属性前面有:表示采用的vue的属性绑定!
v-model: 在表单元素上创建双向数据绑定。什么是双向?
vue对象的data属性中的数据变化,视图展示会一起变化
视图数据发生变化,vue对象的data属性中的数据也会随着变化。
data属性中数据变化,我们知道可以通过赋值来改变,但是视图数据为什么会发生变化呢?只有表单项标签!所以双向绑定一定是使用在表单项标签上的。编写如下代码:
打开浏览器,我们修改表单项标签,发现vue对象data中的数据也发生了变化,如下图所示:

1668861009068 通过上图我们发现,我们只是改变了表单数据,那么我们之前超链接的绑定的数据值也发生了变化,为什么?
就是因为我们双向绑定,在视图发生变化时,同时vue的data中的数据模型也会随着变化。那么这个在企业开发的应用场景是什么?
双向绑定的作用:可以获取表单的数据的值,然后提交给服务器
整体代码如下:
2.3.2 v-on
接下来我们学习一下v-on指令。
v-on: 用来给html标签绑定事件的。需要注意的是如下2点:
v-on语法给标签的事件绑定的函数,必须是vue对象种声明的函数
v-on语法绑定事件时,事件名相比较js中的事件名,没有on
例如:在js中,事件绑定demo函数
vue中,事件绑定demo函数
接下来我们通过代码演示。
首先在VS Code中创建名为14. Vue-指令-v-on.html的文件,提前准备如下代码:
然后我们需要在vue对象的methods属性中定义事件绑定时需要的handle()函数,代码如下:
然后我们给第一个按钮,通过v-on指令绑定单击事件,代码如下:
同样,v-on也存在简写方式,即v-on: 可以替换成@,所以第二个按钮绑定单击事件的代码如下:
完整代码如下:
2.3.3 v-if和v-show
v-if
条件性的渲染某元素,判定为true时渲染,否则不渲染
v-if-else
v-else
v-show
根据条件展示某元素,区别在于切换的是display属性的值
我们直接通过代码来演示效果。在VS Code中创建名为15. Vue-指令-v-if和v-show.html的文件,提前准备好如下代码:
其中采用了双向绑定到age属性,意味着我们可以通过表单输入框来改变age的值。
需求是当我们改变年龄时,需要动态判断年龄的值,呈现对应的年龄的文字描述。年轻人,我们需要使用条件判断age<=35,中年人我们需要使用条件判断age>35 && age<60,其他情况是老年人。所以通过v-if指令编写如下代码:
浏览器打开测试效果如下图:

v-show和v-if的作用效果是一样的,只是原理不一样。复制上述html代码,修改v-if指令为v-show指令,代码如下:
打开浏览器,展示效果如下所示:

可以发现,浏览器呈现的效果是一样的,但是浏览器中html源码不一样。v-if指令,不满足条件的标签代码直接没了,而v-show指令中,不满足条件的代码依然存在,只是添加了css样式来控制标签不去显示。
完整代码如下:
2.3.4 v-for
v-for: 从名字我们就能看出,这个指令是用来遍历的。其语法格式如下:
需要注意的是:需要循环那个标签,v-for 指令就写在那个标签上。
有时我们遍历时需要使用索引,那么v-for指令遍历的语法格式如下:
接下来,我们再VS Code中创建名为16. Vue-指令-v-for.html的文件编写代码演示,提前准备如下代码:
然后分别编写2种遍历语法,来遍历数组,展示数据,代码如下:
浏览器打开,呈现如下效果:

2.3.5 案例
需求:

1668868100828 如上图所示,我们提供好了数据模型,users是数组集合,提供了多个用户信息。然后我们需要将数据以表格的形式,展示到页面上,其中,性别需要转换成中文男女,等级需要将分数数值转换成对应的等级。
分析:
首先我们肯定需要遍历数组的,所以需要使用v-for标签;然后我们每一条数据对应一行,所以v-for需要添加在tr标签上;其次我们需要将编号,所以需要使用索引的遍历语法;然后我们要将数据展示到表格的单元格中,所以我们需要使用
{{}}插值表达式;最后,我们需要转换内容,所以我们需要使用v-if指令,进行条件判断和内容的转换步骤:
使用v-for的带索引方式添加到表格的
<tr>标签上使用
{{}}插值表达式展示内容到单元格使用索引+1来作为编号
使用v-if来判断,改变性别和等级这2列的值
代码实现:
首先创建名为17. Vue-指令-案例.html的文件,提前准备如下代码:
然后在
<tr>上添加v-for进行遍历,以及通过插值表达式{{}}和v-if指令来填充内容和改变内容,其代码如下:
其完整代码如下:
2.4 生命周期
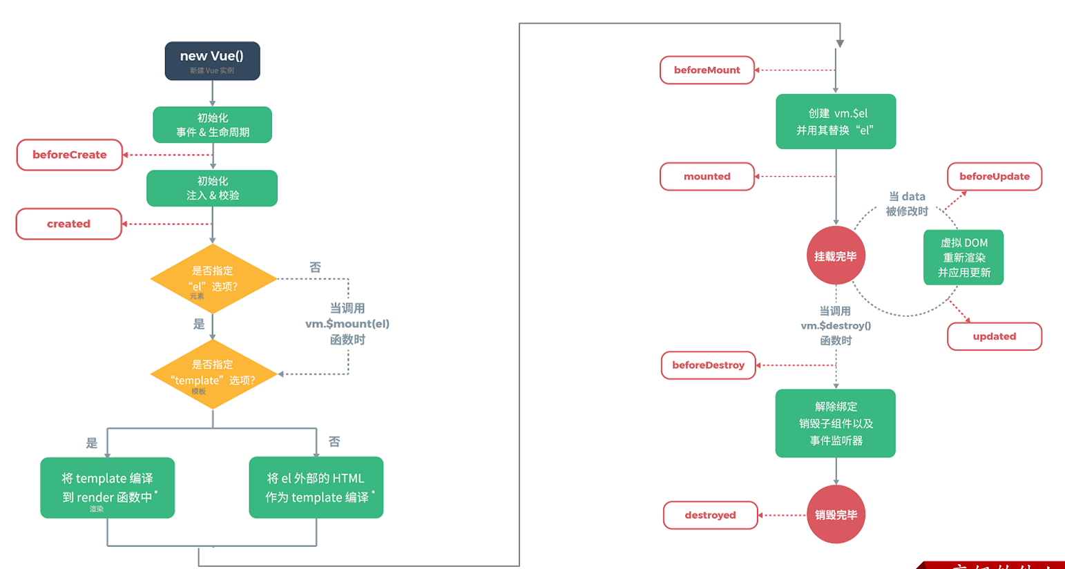
vue的生命周期:指的是vue对象从创建到销毁的过程。vue的生命周期包含8个阶段:每触发一个生命周期事件,会自动执行一个生命周期方法,这些生命周期方法也被称为钩子方法。其完整的生命周期如下图所示:
beforeCreate
创建前
created
创建后
beforeMount
挂载前
mounted
挂载完成
beforeUpdate
更新前
updated
更新后
beforeDestroy
销毁前
destroyed
销毁后
下图是 Vue 官网提供的从创建 Vue 到效果 Vue 对象的整个过程及各个阶段对应的钩子函数:

其中我们需要重点关注的是mounted, 其他的我们了解即可。
mounted:挂载完成,Vue初始化成功,HTML页面渲染成功。以后我们一般用于页面初始化自动的ajax请求后台数据
我们在VS Code中创建名为18. Vue-生命周期.html的文件编写代码来演示效果,提前准备如下代码:
然后我们编写mounted声明周期的钩子函数,与methods同级,代码如下:
浏览器打开,运行结果如下:我们发现,自动打印了这句话,因为页面加载完成,vue对象创建并且完成了挂在,此时自动触发mounted所绑定的钩子函数,然后自动执行,弹框。

Last updated